●自闭症谱系障碍(ASD)是一种由遗传因素与围产期环境因素共同作用引起的神经发育障碍。母体免疫激活被认为是ASD的主要致病因素之一,围产期的心理压力和环境剥夺也可能增加ASD的发生风险。已有研究表明,调节肠道微生物群可缓解自闭症的症状。然而,大多数针对肠道微生物群的ASD治疗往往从出生后或子代发病后才开始,围产期干预较为缺乏。考虑到肠道微生物群、免疫系统和神经系统在生命早期的同步发育,探索母婴垂直传递及子代微生物群的早期调节是否能够预防或改善自闭症样行为,具有重要的研究价值。
文章题目:Maternal-infant Probiotic Transmission Mitigates Early-life Stress-induced Autism in Mice
期刊名称:Gut Microbes
作者信息:江南大学食品学院田培郡副研究员为本文的通讯作者;江南大学食品学院研究生李晴、钱鑫、朱慧越为本文的共同第一作者。该研究得到国家自然科学基金重大项目、国家重点研发计划、中央高校基本科研业务费专项资金、江苏省科技计划专项资金和江苏省食品安全与质量控制协同创新中心项目等资助。

●自闭症谱系障碍(ASD)是一种由遗传因素与围产期环境因素共同作用引起的神经发育障碍。母体免疫激活被认为是ASD的主要致病因素之一,围产期的心理压力和环境剥夺也可能增加ASD的发生风险。已有研究表明,调节肠道微生物群可缓解自闭症的症状。然而,大多数针对肠道微生物群的ASD治疗往往从出生后或子代发病后才开始,围产期干预较为缺乏。考虑到肠道微生物群、免疫系统和神经系统在生命早期的同步发育,探索母婴垂直传递及子代微生物群的早期调节是否能够预防或改善自闭症样行为,具有重要的研究价值。
文章题目:Maternal-infant Probiotic Transmission Mitigates Early-life Stress-induced Autism in Mice
期刊名称:Gut Microbes
作者信息:江南大学食品学院田培郡副研究员为本文的通讯作者;江南大学食品学院研究生李晴、钱鑫、朱慧越为本文的共同第一作者。该研究得到国家自然科学基金重大项目、国家重点研发计划、中央高校基本科研业务费专项资金、江苏省科技计划专项资金和江苏省食品安全与质量控制协同创新中心项目等资助。

图1.长双歧杆菌CCFM687特异性引物设计及代际间追踪
Figure 1. Specific Primer Design and Intergenerational Tracking of Bifidobacterium longum CCFM687

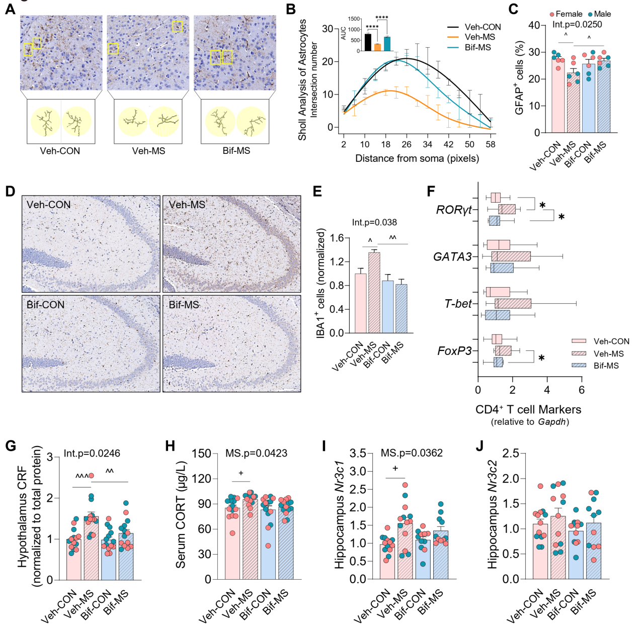
图2. 益生菌改善大脑免疫稳态
Figure 2. Probiotics Improve Brain Immune Homeostasis.

参考文献
https://www.tandfonline.com/doi/full/10.1080/19490976.2025.2456584