大豆是重要的粮油饲兼用作物,中国是最大的消费国和进口国。大豆供需失衡成为我国农业领域的重大“卡脖子”难题。提升大豆单产是缓解进口依赖的重要途径,其中粒重作为产量的核心构成性状尤为关键。长链非编码RNA(lncRNA)作为基因表达和表观遗传的重要调控因子,虽在植物器官建成、开花调控等发育过程中作用明确,但其在大豆籽粒发育中的调控机制仍知之甚少,如何系统解析lncRNA调控粒重的分子网络仍是亟待解决的重要科学问题。
近日,南京农业大学农学院宋庆鑫团队在Advanced Science杂志在线发表了题为Transcriptome-Wide Association Uncovers LncRNAs Controlling Seed Weight in Soybean的研究论文。首次在全基因组水平解析了调控大豆粒重的lncRNA分子网络及其遗传调控机制,为利用lncRNA进行大豆高产育种提供了重要理论依据。

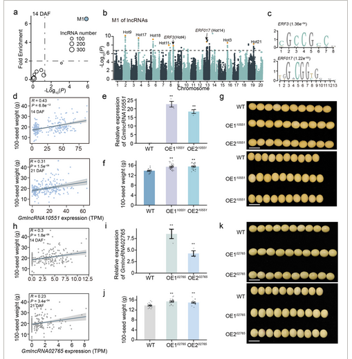
该研究基于公共数据库的转录组数据,在大豆全基因组范围内系统鉴定了17,020个lncRNA位点。通过整合大豆自然种质群体开花后14天(14 DAF)和21天(21 DAF)的种子转录组数据,采用全转录组关联分析(TWAS)方法,分别在两个发育时期筛选出175个和50个与粒重显著相关的lncRNAs(图1a-c)。研究进一步构建了lncRNA-lncRNA共表达网络,并通过表型关联分析发现其中一个共表达模块M1与粒重显著相关(图1d)。为验证其功能,研究团队选取模块M1中的关键lncRNA(GmlncRNA10551)及模块外的另一个lncRNA(GmlncRNA02765)进行遗传转化实验。发现过表达这两个lncRNAs均能显著提高大豆粒重,证实了它们作为粒重正调控因子的生物学功能(图1e)。

通过eQTL关联分析,发现lncRNA表达同时受效应较大的静态eQTL和效应较小的动态eQTL共同调控(图2a)。静态eQTL通过持续调控种子发育两个阶段的lncRNA表达来影响粒重,而动态eQTL则具有发育阶段特异性(图2b)。值得注意的是,随着自然种质粒重的增加,eQTL优异单倍型呈现梯度累积趋势,但其空间分布模式存在显著差异。近端eQTL优异单倍型在低粒重种质中已存在约50%的分布频率,而远端eQTL优异单倍型则显著富集于高粒重极端种质(图2c)。表型预测模型分析进一步显示,整合远端eQTL可使预测精度较单独使用近端eQTL显著提升(图2d,e)。这一系列发现为大豆育种策略提供了重要启示:未来遗传改良不仅需要关注大效应近端eQTL,更应重视通过优异单倍型聚合来优化微效远端eQTL的组合效应。
综上所诉,该研究通过整合多组学分析和功能验证,系统解析了调控大豆粒重的lncRNA分子网络及其遗传调控机制,揭示了lncRNA在大豆产量形成中的关键作用。研究成果不仅为大豆分子设计育种提供了新的靶基因和理论依据,更重要的是提出了"微效远端遗传变异协同聚合"的育种策略。南京农业大学博士研究生王翔和钟山青年研究员蒋欣羽为文章的共同第一作者,南京农业大学宋庆鑫教授为通讯作者。研究得到了国家自然科学基金和江苏省双创团队等项目的资助。
文章链接:
https://advanced.onlinelibrary.wiley.com/doi/10.1002/advs.202416794