由条形柄锈菌小麦专化型(Puccinia striiformis f. sp. tritici, Pst)引起的小麦条锈病严重危害着全球小麦的生产安全。种植抗病品种是防控病害最为有效的措施。以往传统的抗病育种方式主要通过利用抗病基因(Resistance gene, R),但这种抗性极易被病菌克服,一般情况下,小麦品种在生产上使用3~5年便“丧失”其抗锈性。而感病基因(Susceptibility gene, S)是病原菌成功侵染、定殖和繁殖所必需的,由S基因突变所介导的抗性常具持久与广谱特性,因此修饰编辑S基因是作物抗性改良的重要新途径。
近日,西北农林科技大学植物免疫团队潜心研究,在Cell杂志在线发表了题为Inactivation of a Wheat Protein Kinase Gene Confers Broad-Spectrum Resistance to Rust Fungi的研究论文。该研究首次鉴定到了小麦中被病原菌效应子靶标劫持的感病基因 TaPsIPK1(Puccinia striiformis-Induced Protein Kinase 1),阐明了 TaPsIPK1 作为小麦基础免疫负调控因子,被条锈菌效应子利用并放大负调控作用打破小麦的抗病反应,从而导致感病的分子机理;另外,TaPsIPK1编辑品系在田间试验中表现出高抗条锈病且不影响小麦的主要农艺性状,是一个可用于小麦抗病改良的感病基因,打破了小麦抗病育种中主要利用抗病基因的传统思路,开辟了现代生物育种新途径。
在本研究工作中,作者主要有以下发现:
1.小麦TaPsIPK1是一个被条锈菌效应子PsSpg1劫持的感病基因
由于小麦条锈菌不能人工培养,无法进行遗传转化,该团队从小麦与条锈菌互作入手,利用BSMV-VIGS技术体系,对小麦与条锈菌互作中的差异表达激酶基因进行抗锈性分析,鉴定到编码胞质类受体激酶基因TaPsIPK1负调控小麦抗病性。为进一步明确其功能,作者创制了TaPsIPK1 RNAi及过表达转基因小麦材料,发现RNAi稳定沉默降低小麦感病性,过表达则增强小麦对条锈菌的感病性;同时,利用基因组编辑技术在六倍体小麦中同时敲除了A、B、D基因组的TaPsIPK1基因,发现TaPsIPK1突变体对中国主要条锈菌流行小种CYR32、CYR33和CYR34表现出广谱抗性。

图1. TaPsIPK1负调控小麦对条锈菌的抗性
为明确TaPsIPK1敲除突变体的抗性机理,作者研究发现敲除TaPsIPK1可提前激活PTI相关防御基因表达与MAPK磷酸化,更快速启动ETI相关过敏性坏死反应,但并不组成型的激发明显的免疫反应。这一现象引发作者思考,这种宿主免疫调节因子是否被病原菌效应子积极地瞄准,从而促进条锈菌寄生?因此,作者利用酵母双杂交技术在小麦与条锈菌互作cDNA文库筛选其互作蛋白,发现了条锈菌毒性分泌蛋白PsSpg1与TaPsIPK1互作,依赖TaPsIPK1促进条锈菌致病性;有趣的是,作者发现在小麦叶锈菌以及秆锈菌也存在PsSpg1的同源蛋白,但相比于条锈菌PsSpg1,PgSpg1以及PtSpg1存在一个N端可变区,TaPsIPK1与PsSpg1、PtSpg1互作,而与PgSpg1不互作,且TaPsIPK1突变体对条锈菌与叶锈菌感病性降低,但对秆锈菌感病性没有明显变化。由此,作者认为小麦TaPsIPK1是一个被条锈菌效应子PsSpg1劫持的感病基因,TaPsIPK1与Spg1的特异互作介导小麦感锈病。

图2. 条锈菌效应子PsSpg1依赖TaPsIPK1介导小麦感病性
2.效应子PsSpg1通过增强TaPsIPK1的激酶活性,促进TaPsIPK1入核介导条锈菌致病性
为明确PsSpg1是如何操纵TaPsIPK1介导感病性的,作者由TaPsIPK1激酶活性出发,体外磷酸化实验发现TaPsIPK1具有自我磷酸化的激酶活性,且PsSpg1能够增强TaPsIPK1的自我磷酸化。进一步作者借助烟草异源表达发现,TaPsIPK1自身表达定位于细胞质膜,PsSpg1存在时质膜定位的TaPsIPK1减少,更多TaPsIPK1进入细胞核,这一现象在寄主小麦中也得到了证实。由此,作者认为PsSpg1促使TaPsIPK1从质膜释放进入细胞核。那这一现象是否与感病性有关呢?作者通过在TaPsIPK1突变体中分别表达带有核定位信号(NLS)的TaPsIPK1与核输出信号(NES)的TaPsIPK1,接种条锈菌毒性小种发现,过表达带有NLS的TaPsIPK1增强了小麦对条锈菌的感病性,而过表达含有NES的TaPsIPK1则不能。因此,作者提出TaPsIPK1的核定位是其介导小麦感病性的关键。

图3. PsSpg1增强TaPsIPK1的磷酸化,促进TaPsIPK1入核,触发小麦的感病性
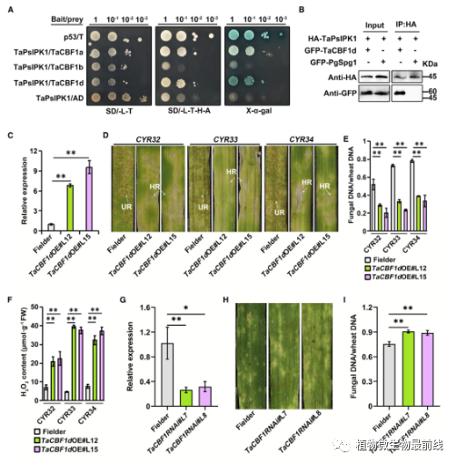
3.在细胞核,TaPsIPK1磷酸化转录因子TaCBF1d改变其转录调控活性
鉴于TaPsIPK1核定位对其介导感病性的重要性,在酵母双杂交筛选获得的候选靶标中,作者重点关注了含有NLS的小麦蛋白,通过互作验证发现转录因子TaCBF1d与TaPsIPK1互作。为明确TaCBF1d在小麦与条锈菌互作中的功能,作者创制了TaCBF1 RNAi及过表达小麦,发现RNAi植株对条锈菌抗性降低,过表达植株对不同条锈菌生理小种表现广谱抗性,为小麦抗锈病正调控因子。鉴于PsSpg1RNAi、TaPsIPK1KO和TaCBF1dOE均对条锈病表现抗性,作者对三者抗锈病的生物学相关性进行了比较,通过RNA-seq测序发现这三个小麦材料中含有628个表达模式相似的共同差异表达基因(DEGs),Gene Ontology(GO)分析显示鞘脂代谢过程涉及的基因被富集。鞘脂类在调控植物细胞程序性死亡中具有重要的作用,由此作者推测这些基因表达的改变可能与寄主受到毒性条锈菌侵染时抗性反应的提高有关。

图4. TaPsIPK1与小麦对条锈菌正调控因子TaCBF1d相互作用
体外激酶活性实验证明了TaPsIPK1可磷酸化TaCBF1,而PsSpg1能够增强TaPsIPK1对TaCBF1的磷酸化。那么TaCBF1磷酸化水平对其转录调控功能有什么影响?作者通过ChIP-seq鉴定到TaCBF1调控的下游基因,比较分析磷酸化失活与激活的TaCBF1对下游基因的转录调控,发现TaCBF1磷酸化抑制其对抗病相关基因的转录,反馈增强了对TaPsIPK1的转录,放大了TaPsIPK1效应,促进小麦感病。至此,作者系统揭示了PsSpg1-TaPsIPK1-TaCBF1磷酸化-转录调控级联反应介导的小麦感条锈病机制。

PsSpg1增强TaPsIPK1对TaCBF1d的磷酸化,而TaCBF1d磷酸化水平影响其转录调控功能
4. CRISPR-Cas9编辑TaPsIPK1创制了具有持久广谱抗锈性的小麦材料
在该研究中,作者利用 CRISPR-Cas9 技术编辑小麦 TaPsIPK1 基因获得了TaPsIPK1敲除突变体,编辑植株对条锈菌和叶锈菌均表现出广谱抗性,且并不影响小麦的株高、分蘖、穗长、千粒重等主要农艺性状。在2020年与2021年陕西省条锈病大流行年份,田间试验结果均表明,TaPsIPK1编辑小麦表现出高抗条锈病,且维持了野生型的主要农艺性状,在生产上展示了良好的应用潜力。该研究创制出的广谱抗病材料为小麦抗锈病育种提供了宝贵的初始材料。

图6. 田间种植的TaPsIPK1KO小麦高抗条锈病且保留了关键农艺性状
该研究鉴定到小麦中第一个被锈菌效应子操纵的感病基因,对条锈菌和叶锈菌表现广谱持久抗性的感病基因编辑植株为小麦育种提供了极有价值的种质资源,具有重要的理论与应用价值,为利用感病基因改良作物抗病性提供了更坚实的理论与技术支撑,为作物抗病育种提供了新思路。
西北农林科技大学博士后王宁、副研究员汤春蕾和博士生樊昕为该论文的共同第一作者,王晓杰教授和康振生院士为通讯作者,中国科学院遗传与发育生物学研究所周俭民研究员参与了该项研究工作。该研究获得了国家重点研发计划项目、国家自然科学基金、创新国家小麦产业技术体系、陕西省科技创新团队和高等学校学科创新引智计划等项目的支持。